首页 > 企业信息 > 正文
2022.11.23
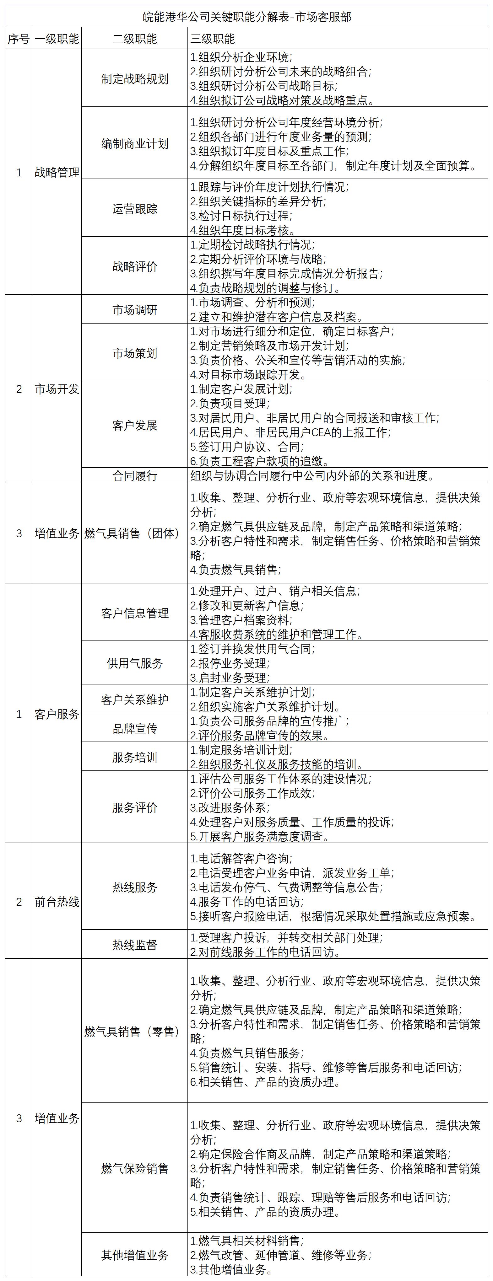
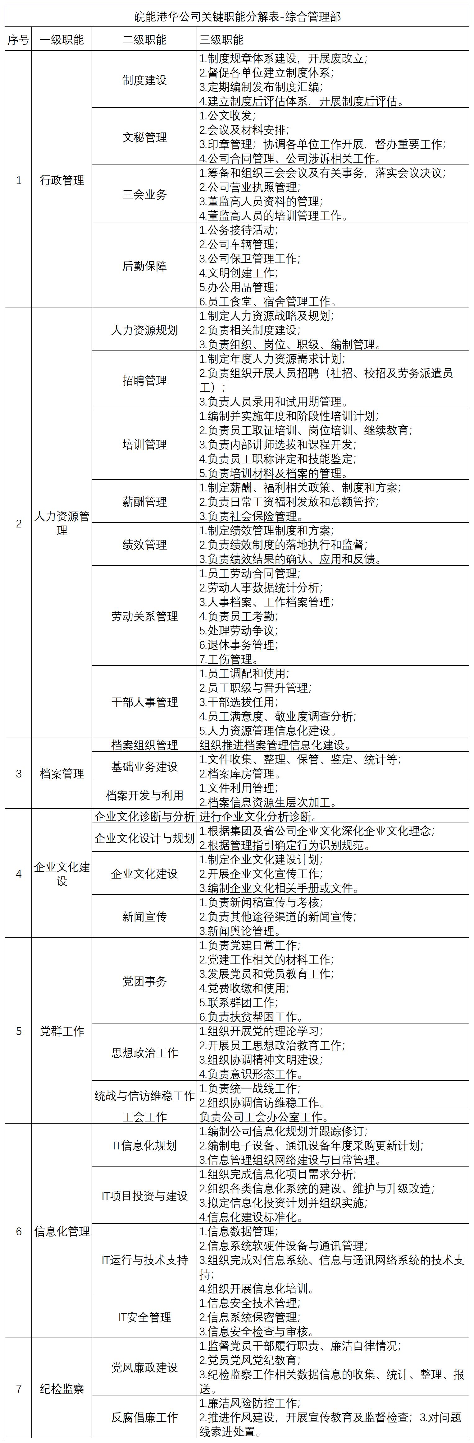
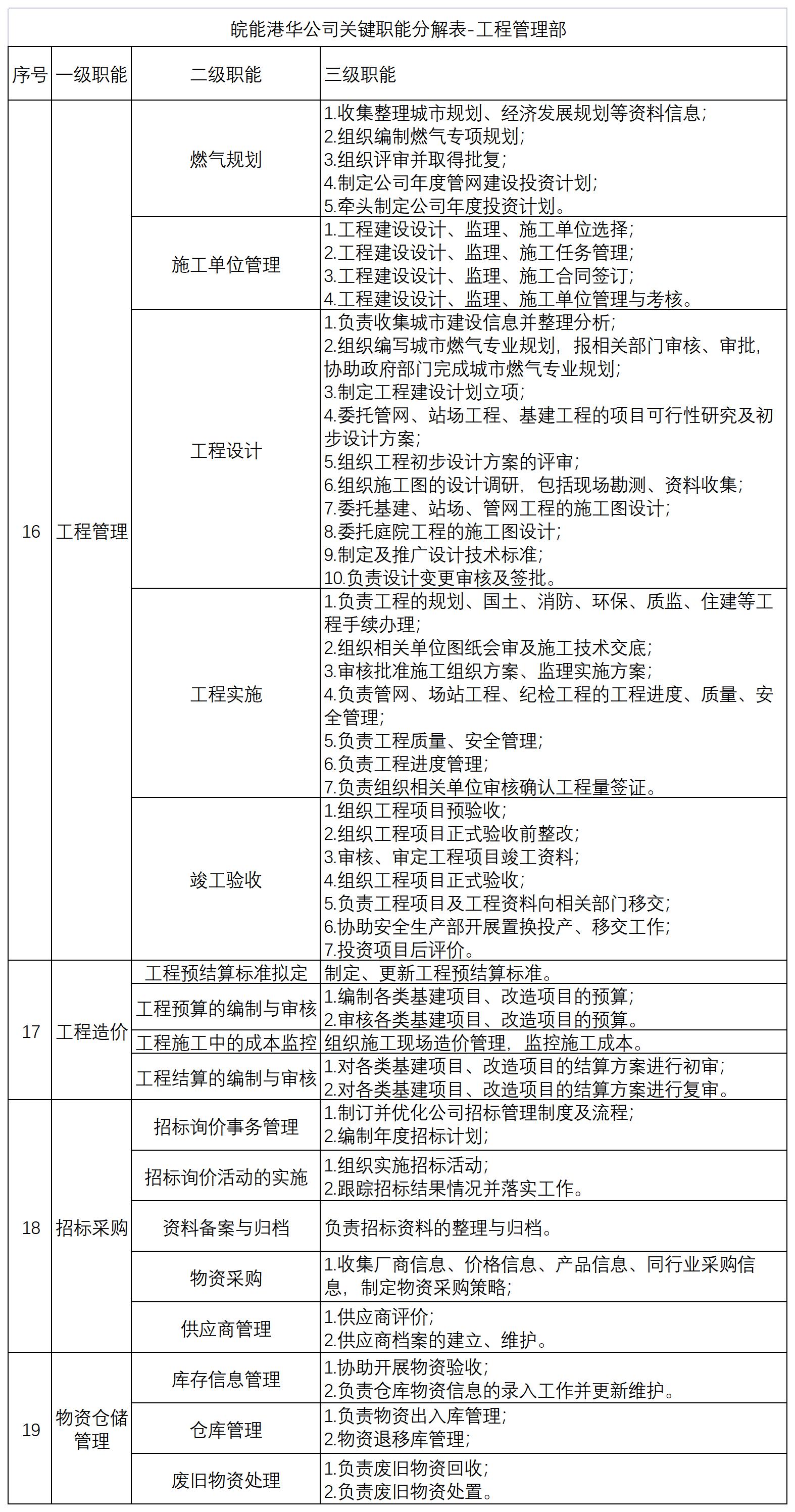
公司目前有安全生产部、市场客服部、工程管理部、财务管理部、综合管理部等内设机构
具体职能如下:
上一条: 工商基本信息
下一条:咨询服务电话、报修、监督投诉电话、网点设置